


大家好,今天我来教大家怎么在 SolidWorks 里做一个带有重复图案的花瓶。我自己设计了这个花瓶,还加了一些3D打印的玫瑰和一个香薰棒,让整体更有细节感!
所需用品


制作花瓶所需的用品:
- 一些打印耗材!
制作玫瑰和香薰棒所需的用品:
- 打印耗材
- 热熔胶
- 香薰棒和精油:我在网上买了,花了70元人民币
第1步:从Solidworks开始

这一部分我会讲一下怎么把一个简单的图案变成重复样式,再最终做成花瓶。我参考了一些资料,也想把自己学到的方法分享给大家。通过这个项目,我学会了 Solidworks 中的一些新命令,比如 flex(弯曲)和 circular pattern(圆形阵列),希望也能帮到你们!
第2步:创建基础设计

我们先从画一个正方形开始。我选择的是边长为20毫米的正方形,当然你也可以根据自己的喜好调整大小。接着,在正方形里面加上你喜欢的内部图案。我选的是一个八边形。
第3步:拉伸和倒圆角


现在我们有了基本的设计,接下来使用拉伸命令,把形状拉伸成你想要的花瓶厚度。然后对内侧边缘做一个圆角处理,这样看起来会更顺滑美观。
第4步:图案背衬

接下来,在正方形的背面新建一个草图。这次画的草图只需要原来的正方形轮廓,不需要里面的图案。然后再把这个草图拉伸进零件里几毫米,这样就给我们的图案加了一个背板,避免花瓶出现空洞。
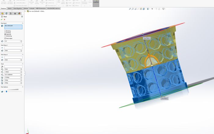
第5步:使用Flex命令


现在我们要用到 flex 命令,这个功能可以让我们把物体绕着某根轴线弯曲。选择物体左右两侧面,然后按照我图片中左侧的设置输入参数。如果效果不对,你可以自己调一调 flex 的参数,直到看起来合适为止,记得角度要设为30度。
这样我们就得到了一个有30度角度的零件。接下来我们用阵列命令把它复制一圈,总共会有12个这样的图案围成一个完整的圆。
第6步:镜像命令

接下来我们可以用镜像命令,把图案复制成一个4×2的区块。这将成为我们做圆形阵列的基础。
第7步:创建轴心和圆形阵列


我们现在需要创建一根轴,用来做圆形阵列。点击轴命令,然后选择零件的左右两个面,这样就能在花瓶中间生成一根轴。
接着使用圆形阵列命令,把我们的零件围绕这根轴复制一圈。
恭喜!现在我们已经有一个带图案的圆柱体啦。下一步就是把它改造成花瓶的样子。
第8步:底座与边缘

用草图和拉伸命令创建一个比底座稍宽一点的实心圆柱体,并向上拉伸几毫米。
同样的操作也要在零件顶部进行,但这次要在草图上画两个同心圆,外圈直径与花瓶内壁一致。
第9步:再次使用Flex命令

现在我们可以再次使用 flex 命令,给圆柱体做一个倾斜角度,让它看起来像个花瓶。你可以按我的参数来操作,也可以自己试试看,直到满意为止!
第10步:完成!

搞定啦!我们现在完成了带图案的花瓶设计,可以导出打印了,放点花进去也完全没问题!
第11步:添加玫瑰

我还想进一步美化一下,于是给花瓶加了几朵花和一个香薰棒。我专门设计了一个带孔的花托,可以插上香薰棒,增加香味,完美契合花瓶,模型我已经上传,大家可以下载使用。
我还打印了一些花朵,是 Bambu Labs Maker World 上一位用户的作品:David 创作的“玫瑰花瓶”修改版。
第12步:打印


打印的时候我用了几种不同的颜色,配合 Bambu 的 AMS lite 在 A1 打印机上实现了混色效果,看起来非常漂亮。
第13步:打印装裱
我还设计了一个固定支架,用来把香薰棒和花朵固定住。这个支架是专门为我的花瓶定制的,但我已经把CAD文件上传了,供大家参考。
第14步:花瓶组装


接下来我们需要开始组装花瓶的各个部件。首先,在花瓶底部放一个小玻璃罐,然后倒入精油,最后把打印好的支架放在上面。
第15步:玫瑰组装




最后一步就是把玫瑰和花枝粘在一起,然后直接塞进花瓶里就行啦!那个打印出来的支架随时可以拆下来,方便更换精油。
第16步:成品展示




成品大概就是这样啦!通过这次学习 flex 命令和圆形阵列,我觉得收获特别大,也希望你们能从中有所收获!这些花做出来是个不错的礼物,再加上香薰棒,整个氛围立马就不一样了!
如果你们有什么问题或者需要建模方面的帮助,欢迎随时留言问我哦!
还木有评论哦,快来抢沙发吧~